吴浩课题组主要致力于研究肠道菌对人体代谢性疾病发生、发展及防治的影响。该课题组之前的合作研究发现肠道菌失衡与糖尿病的发生密不可分,且在糖尿病前期个体中就已发生明显改变1。2023年5月9日EMBO Molecular Medicine杂志在线发表了该课题组另外一项合作研究“Microbial metabolites in chronic heart failure and its common comorbidities”2。该研究发现,很多肠道菌代谢物还可能介导了糖尿病与心力衰竭之间的共同病理生理机制。
依托瑞金医院的心力衰竭风险评估和管理(REM-HF)这一前瞻性注册研究队列(N=5344),作者对其中260例入组病人所采集的空腹血进行了靶向代谢组学分析。入组病人根据临床指标分为六组:血糖正常组(NGT),心衰但血糖正常组(NGT+CHF),心衰合并糖尿病前期组(Prediabetes+CHF),心衰合并2型糖尿病组(T2D+CHF),心衰合并糖尿病前期和慢性肾病组(Prediabetes+CHF+CKD),以及心衰合并2型糖尿病和慢性肾病组(T2D+CHF+CKD)。该临床分组设计一方面有助于发现特定疾病相关的肠道菌代谢物,另一方面还可以比较分析不同疾病之间共有的代谢物变化。与NGT对照组相比,96种肠道菌相关代谢物在心衰及其合并代谢性疾病组中存在显著上调或下调(图1)。并且进一步的队列随访数据表明,33种代谢物与心衰再住院和心血管死亡的复合终点关联密切。同时上述研究结果在两个不同地域的BPRHS队列(美国)和EPIC-Norfolk队列(欧洲)中得到了验证3,4。相关数据可以从OMICSDATA.org网站上进行进一步的挖掘分析(https://omicsdata.org/Apps/REM-HF/)。

图1 肠道菌相关代谢物在心衰及合并代谢性疾病中的变化
随后的组间交叉比较分析证明,心衰、2型糖尿病和慢性肾病之间确实存在共有的肠道菌相关代谢物例如咪唑丙酸(ImP)。有意思的是,作者发现每增患一种合并症,血液中ImP的浓度就增加1.1-1.6倍;另外,若仅观察正常血糖组,血液中该代谢物在中国人群中的绝对定量水平是瑞典人群的3.3倍,但这是否与中国人群的高糖尿病发病风险有关仍有待于进一步验证(图2;据估计,中国人群糖尿病患病率据估计为12.8%,而瑞典人群仅为4.4%5,6)。

图2 咪唑丙酸在REM-HF队列和瑞典糖尿病队列中的变化
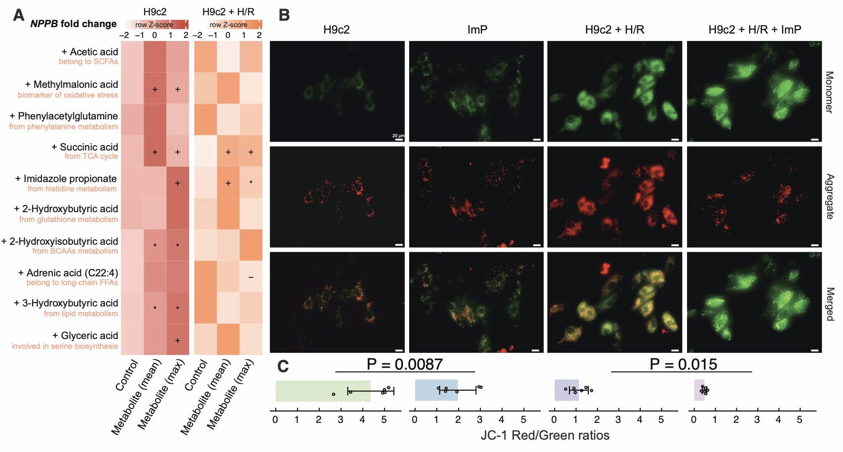
进一步的细胞实验证实了ImP及其他五种代谢物可以刺激心衰主要标志物——B型利钠肽(BNP)编码基因NPPB的表达(图3)。与ImP不同,Phenylacetylglutamine只有在高剂量下才可以导致NPPB转录水平的增加。此外,本研究还揭示了临床变量在肠道菌相关代谢物与心衰及合并代谢性疾病的发病中发挥着重要的中介作用。基于上述结果,作者还构建了由18个肠道菌相关代谢物构建的代谢物评分,利用该评分可以有效预测心衰再住院和心血管死亡事件的发生,且预测效果优于传统的GWTG心衰风险分数。

图3 部分肠道菌相关代谢物对心肌细胞NPPB基因表达的调控作用(A)及ImP对线粒体膜电位及功能的影响(B)
综上,本研究证明了肠道菌群相关代谢物在心衰及合并代谢性疾病的发生、发展中发挥着重要作用,揭示了靶向调控肠道菌群相关代谢物在治疗心衰及合并代谢性疾病中的重要潜力。该项目得到了科技部重点研发计划、国家自然科学基金及人类表型组计划(一期)等项目的资助。上海交通大学医学院附属瑞金医院心内科在读博士华沙、心内科医生邱泽平和复旦大学人类表型组研究院吕博敏博士并列第一作者。复旦大学人类表型组研究院青年研究员吴浩与上海交通大学医学院附属瑞金医院心内科金玮教授并列通讯作者。
该课题组今年的另外两项合作研究同时指出,肠道菌及其代谢物不仅影响疾病的发生发展还可以影响不同疾病干预方式比如保肝药水飞蓟素的降脂效果及运动的代谢改善作用(图4)7,8。因此,通过靶向肠道菌以改善相关疾病的诊疗效果切实可行。

图4 肠道菌及其代谢物对代谢性疾病发生、发展及防治的影响
参考文献:
1. Wu H. et al. The Gut Microbiota in Prediabetes and Diabetes: A Population-Based Cross-Sectional Study. Cell Metab. 2020, 32(3):379-390.
2. Hua S. et al. Microbial metabolites in chronic heart failure and its common comorbidities. EMBO Mol. Med. 2023, e16928.
3. Murthy V.L. et al. Molecular Signature of Multisystem Cardiometabolic Stress and Its Association with Prognosis. JAMA Cardiol. 2020, 5(10):1144-1153.
4. Pietzner M. et al. Plasma metabolites to profile pathways in noncommunicable disease multimorbidity. Nat Med. 2021, 27(3):471-479.
5. Li Y. et al. Prevalence of diabetes recorded in mainland China using 2018 diagnostic criteria from the American Diabetes Association: national cross-sectional study. BMJ, 2020, 369: m997.
6. Norhammar A. et al Incidence, prevalence and mortality of type 2 diabetes requiring glucose-lowering treatment, and associated risks of cardiovascular complications: a nationwide study in Sweden, 2006-2013. Diabetologia 2016, 59: 1692-1701.
7. Sun W.L. et al. Microbially produced vitamin B12 contributes to the lipid-lowering effect of silymarin. Nat Commun. 2023, 14(1):477.
8. Yao T. et al. Exercise-induced microbial changes in preventing type 2 diabetes. Sci China Life Sci. 2023, 1-10.
供稿:吕博敏





