2021年9月11日,分子生物学领域国际知名期刊《核酸研究》(Nucleic Acids Research)在线发表了倪挺课题组题为“系统解析人类癌症中与内含子多聚腺苷酸化事件关联的体细胞突变(Comprehensive characterization of somatic variants associated with intronic polyadenylation in human cancers)”的研究论文。该研究发现基因剪接位点附近的体细胞突变可导致相关内含子中的poly(A)位点使用异常升高,产生截短转录本,影响原有重要基因的功能,从而揭示了一种体细胞突变失活抑癌基因的潜在新机制。

癌症基因组上的体细胞突变可通过不同的分子机制影响癌症相关基因的功能及表型。位于编码区的突变可导致翻译的氨基酸改变从而影响蛋白质的功能,而位于调控区域(增强子、启动子等)的突变可通过不同方式影响基因的表达。之前已有报道位于剪接位点附近的体细胞突变可通过诱导不同类型的异常剪接从而影响癌症相关基因,比如抑癌基因TP53上的体细胞突变可导致内含子保留。那么,体细胞突变是否还可以通过其它方式影响癌症相关基因呢?
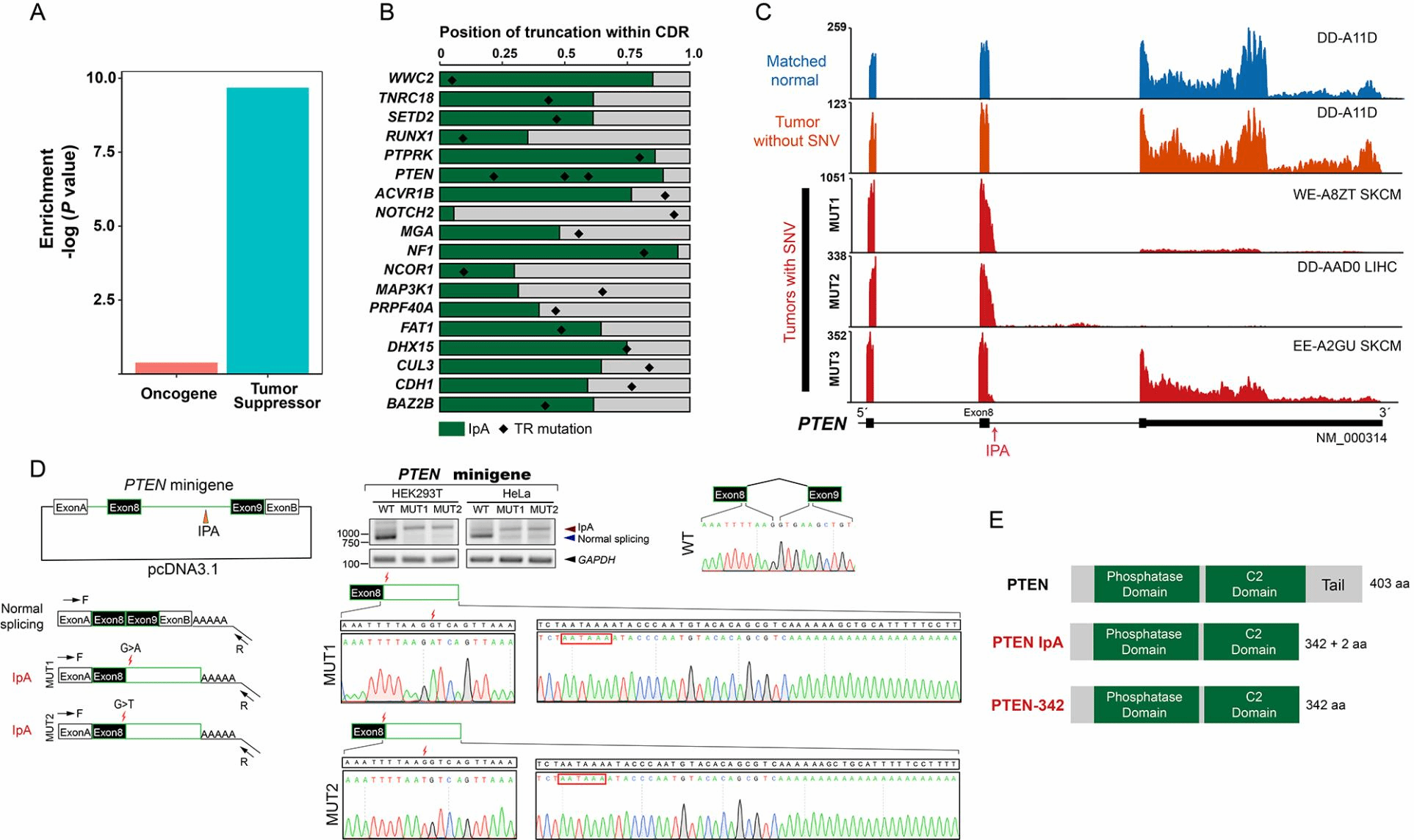
在本研究中,作者对TCGA数据库中十种癌症类型的近5000例同时有全外显子测序和转录组测序数据的样本进行了整合分析。首先通过等位基因特异剪接分析鉴定异常剪接相关的体细胞突变,然后利用自主开发的IPAFinder方法(近期在线发表于Genome Research)检查异常剪接相关的体细胞突变是否会导致相应内含子中的poly(A)位点使用异常升高,最终作者鉴定到了152个体细胞突变相关的异常内含子多聚腺苷酸化(IPA)事件。Poly(A)位点上游存在经典poly(A)信号AATAAA、poly(A)位点附近短读长的覆盖断崖式下降、poly(A)位点下游外显子使用减少,这些证据均支持这些内含子poly(A)位点的真实性。Minigene实验结合桑格测序也验证了基因GRHL2、CUL3、WWC2、CDH1、VEGFA、PTEN上的特定体细胞突变均能导致内含子poly(A)位点使用增加从而产生截短转录本,为突变与IPA事件之间提供了因果关系。
已有研究表明U1 snRNP结合在5' 剪接位点附近抑制内含子poly(A)位点的使用,避免成熟前切割加尾事件的发生。作者发现这些异常IPA事件相关的突变富集在5' 剪接位点附近,且12%的由5' 剪接位点附近突变相关的IPA事件与U1 snRNP抑制导致的成熟前切割加尾事件重叠,说明5' 剪接位点附近的突变可能通过破坏U1 snRNP与pre-mRNA的碱基互补配对从而导致IPA事件的发生。有趣的是,作者发现异常IPA相关的突变富集在抑癌基因,且为人熟知的抑癌基因PTEN、CDH1在多个肿瘤样本中均存在突变相关的IPA事件,说明体细胞突变可能以增加内含子poly(A)位点的使用产生截短转录本的方式失活抑癌基因。

抑癌基因PTEN在多个肿瘤样本中存在突变相关的IPA事件
复旦大学生命科学学院及人类表型组研究院倪挺课题组博士生赵昭昭和许秋实为本文共同第一作者,其中赵昭昭负责数据分析部分,许秋实负责实验验证部分,倪挺教授和生命科学学院魏刚博士为论文共同通讯作者。该研究获得国家重点研发计划课题、国家自然科学基金项目及上海市首批市级科技重大专项“国际人类表型组计划(一期)”的支持。
论文链接:https://academic.oup.com/nar/advance-article/doi/10.1093/nar/gkab772/6368524





