2026年4月13日,复旦大学人类表型组研究院黄刚课题组在《德国应用化学》(Angewandte Chemie International Edition)发表了题为“Profiling the Structural Heterogeneity of Monomeric α-Synuclein From the Single-Molecule Level Using MspA Nanopores”的研究论文。该研究利用耻垢分枝杆菌孔蛋白A(MspA)纳米孔开发了在单分子水平上表征α-突触核蛋白(α-Synuclein,αSyn)单体结构的纳米孔分析技术平台,验证了MspA纳米孔单分子信号可读出αSyn单体中是否形成α-螺旋二级结构,并构建了一个有效反映αSyn蛋白单体结构异质性的单分子图谱。这一技术为研究αSyn等神经退行性疾病病理蛋白,以及更广义的固有无序蛋白和结构域的异质性提供了新型高时空分辨手段,有助于阐明病理性蛋白的折叠、异常聚集等关键过程机理。

αSyn作为帕金森病的关键病理蛋白,其单体的结构异质性与折叠、聚集、致病等生理病理过程密切相关。传统的样本整体分析技术及纳米孔等单分子技术在研究这一蛋白时均面临较大的难度,分析效果受限。已有研究更多关注于αSyn的一级序列、突变、翻译后修饰以及最终的纤维聚集体结构等,αSyn单体的二级结构动态异质性高,难以精准捕捉。
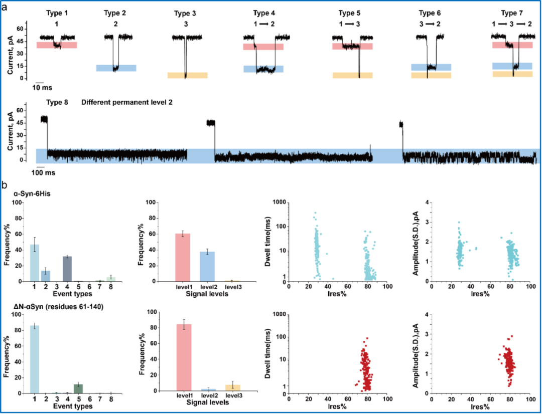
针对这一难题,本研究选择MspA纳米孔对αSyn蛋白展开单分子分析研究。结果显示,αSyn进入MspA纳米孔后会产生3个稳定且可重复的阻遏电流水平。进一步对αSyn蛋白产生的离子电流信号进行深入研究,通过分析αSyn截短片段、具有α-螺旋结构的模式多肽和分子动力学模拟,表明这3个电流水平对应αSyn单体中的无规则卷曲和α-螺旋结构,建立了纳米孔电流信号与蛋白局部构象之间的对应关系。进一步,构建了一个由αSyn纳米孔单分子信号阻遏电流程度、停留时间、阻遏电流标准差以及不同类型信号比例等多个生物物理参数所组成的表征图谱,能在单分子层面有效描绘αSyn的结构多样性。

本研究建立了基于MspA纳米孔的αSyn单体结构高灵敏单分子分析方法,验证了MspA纳米孔的电流信号可以直接反映αSyn单体中α-螺旋二级结构,为利用纳米孔技术分析未知αSyn蛋白及多肽样品中二级结构状态打下了重要基础。对αSyn单体结构的有效评估,可为其错误折叠和聚集机制的阐明提供关键结构信息。同时,也展示出MspA纳米孔平台在其他多肽、固有无序蛋白和低复杂度结构域的结构研究中具有良好潜力,推动纳米孔技术在生物医学领域的应用。

复旦大学人类表型组研究院黄刚青年研究员为本文通讯作者,硕士研究生张小雅为第一作者。感谢所有作者的贡献,以及国家重点研发计划,国家自然科学基金委,复旦大学启动经费的资助。
原文连接:https://doi.org/10.1002/anie.202523298





